Can ChatGPT make a marketing workflow?

Summary
ChatGPT is a powerful tool, but can it make a workflow? Sorta. The tool is great for a start, but struggles to visualize and work in partnership on a project like this. See below for prompts, diagrams, and some funny responses.
By Tom Swanson, Engagement Manager
Can ChatGPT make a marketing workflow?
To not bury the lead, the answer is: sorta. As with almost everything in the world it depends on what you seek. If you are looking for deep, visualized workflows with clear roles/responsibilities throughout, you might have to wait a few years. However, if you want a nice template of steps to build from, presented in canned text, then prepare to be delighted.
The exercise was not without value. The biggest take-away is that doing this really helped me to understand my own needs/desires when it came to a workflow.
First things first, though, a little disclaimer you should see a lot more often: I am not an AI expert. Like most other folks in marketing, I am trying to figure out where this new paradigm can be used, or at least what has potential. Over the past few months I have been exploring marketing orchestration, and now I want to bring AI in. Here are a few background posts if this is your first orchestration rodeo:
- What marketing orchestration is and why it matters
- Necessary tools and tech for marketing orchestration
- Fundamentals of marketing orchestration
Once you are up to speed on the fundamentals, let’s dive in to AI. There are some obvious fits for AI in marketing orchestration. Here are a few:
- AI-enhanced project management tools can ease the strain on PMs through managing communications, step-tracking, avoiding scheduling issues, and identifying needed follow-ups.
- AI imagery is great for wireframing and/or sending reference material to content creators.
- AI that can analyze data sets can review production timelines to identify bottlenecks and potential efficiency gains.
These are all straightforward, already available uses.
The promise of AI, though, tends to be much broader, getting into the realm of “generative AI”. So I started to wonder if I could plug in a specific set of circumstances and see if ChatGPT could build a test-able workflow that I could implement.
That is where I landed today.
The Setup
The goal in this was simple: have the AI develop a workflow that could be implemented and tested. As a secondary goal, I wanted to see if the AI could serve as a conversational partner. The idea being that it could help prompt my brain to come up with interesting ideas (this failed miserably). So here is the prompt I used:
“Be my partner in plotting out a workflow for my marketing team. This workflow should define how the marketing team is orchestrated. How do campaigns and marketing programs get produced and launched? How should our team, which includes planners (subteams: global and regional strategy, integrated marketing, product marketing, and brand), executors (subteams: copywriting, graphic design, web development), and 3rd-party agencies (for content creation and advertising operations) function to seamlessly go from ideation to successful execution?
I wrote the prompt this way because it pulls in key stakeholders we would typically see. The challenges we often face with orchestration are where hand-offs need to occur and how these teams work together in concert.
The Result
The result was straightforward, if a little dry:
“Creating a seamless workflow for a marketing team, especially one as complex and diverse as yours, requires a well-thought-out strategy that encourages collaboration, efficiency, and flexibility. Given the structure of your team—comprising planners, executors, and third-party agencies—we can devise a workflow that bridges these groups effectively. Here’s a proposed workflow, broken down into stages, with an emphasis on integration, communication, and tracking.
Stage 1: Ideation & Strategy
- Kick-off Meeting: Begin with a kick-off meeting involving team leads from each subteam (global and regional strategy, integrated marketing, product marketing, brand, copywriting, graphic design, web development, and agency representatives). The purpose is to outline campaign goals, target audience, budget, timelines, and key performance indicators (KPIs).
- Ideation Sessions: Conduct separate ideation sessions within the planner groups to brainstorm campaign themes and strategies. Use tools like collaborative whiteboards (e.g., Miro or Trello) for brainstorming and idea collection.
- Strategy Development: Planners synthesize ideas into concrete strategies. Global and regional strategies should align with integrated marketing efforts, product marketing goals, and brand guidelines.
Stage 2: Planning & Design
- Content & Design Briefs: Develop detailed briefs for executors and agencies. These should include campaign objectives, messaging, visual guidelines, and any specific content or design requirements.
- Collaborative Review Sessions: Organize sessions where executors and selected planners review the briefs together, allowing for immediate feedback and clarification, ensuring alignment before production begins.
- Approval Process: Implement a streamlined approval process using project management software (e.g., Asana, Jira) where briefs can be approved by the necessary stakeholders before moving to execution.
Stage 3: Execution
- Project Management Tool Integration: Utilize a project management tool to track progress. Assign tasks to team members, set deadlines, and monitor progress. Tools like Asana or Monday.com can facilitate this.
- Weekly Check-ins: Schedule weekly check-ins with all team members to discuss progress, address challenges, and adjust timelines if necessary.
- Quality Control: Implement a quality control step, where completed work is reviewed by a small team to ensure it meets the campaign’s standards and objectives before launch.
Stage 4: Launch & Optimization
- Soft Launch: Consider a soft launch to a limited audience to gather initial feedback and make adjustments.
- Full Launch: Launch the campaign across chosen channels, closely monitored by the marketing team and agencies.
- Performance Review Meetings: Schedule regular performance review meetings to analyze campaign results against KPIs, using analytics tools to gather data.
Stage 5: Feedback & Iteration
- Post-Campaign Review: After the campaign concludes, conduct a post-campaign review with all stakeholders to discuss what worked, what didn’t, and lessons learned.
- Feedback Loop: Create a structured feedback loop where insights from the campaign are documented and shared with the entire team to inform future campaigns.
Tools and Practices for Seamless Workflow
- Communication: Use Slack or Microsoft Teams for daily communication.
- Documentation: Google Drive or SharePoint for document storage and sharing.
- Project Management: Asana, Jira, or Monday.com for task assignment and tracking.
- Creative Collaboration: Miro or Trello for brainstorming and idea sharing.
- Analytics: Google Analytics, SEMrush, or similar tools for tracking campaign performance.
Collaborative Culture
- Encourage open, ongoing communication across all teams and levels.
- Foster a culture of feedback where constructive criticism is welcomed and acted upon.
- Celebrate successes together as a team to build camaraderie and motivate team members.
By implementing this workflow, your marketing team can operate more cohesively, with clear roles, responsibilities, and processes that streamline the journey from ideation to execution and beyond. It’s also crucial to remain flexible and open to adjusting this workflow as your team grows and evolves.”
If you read the whole thing, you can see it is a standard workflow. The steps are clear, it offers tools for key functions, and even gives some tips on culture. There is one catch: it is very generic.
This is the same workflow text you could easily find online, which fits given the source material. It doesn’t pull in specific teams for most steps, nor does it define where key ownership changes and hand-offs occur. Crucially, ownership of each step isn’t even mentioned. Granted, I did not specify that until later versions, but even still it struggled.
A note on the AI being conversational: it missed this entirely. It just ignored that part of the prompt outright. When I asked to be more conversational, it gave me this dumpster fire:
“Got it, let’s approach this more conversationally. Ensuring everyone needed is at the kick-off can be a bit like herding cats, right? Especially with people spread across different roles and possibly time zones. Here’s a thought: What if we treated the kick-off invite like a mini-campaign itself?
Early Buzz: Start dropping hints in regular meetings or emails about the upcoming kick-off, highlighting its importance and the exciting things to be discussed. Kind of like a teaser trailer for a movie. This can pique interest early on.
Personal Touch: For key stakeholders, maybe a quick, personal message or call could make a difference. It’s like saying, “Hey, your presence really matters for this to succeed.” Do you think this could increase commitment?
Scheduling Wizardry: Finding that perfect time slot is always tricky. Have you used tools like Doodle or When2meet? They let people vote on their available times. It’s a democratic way to find the best fit for everyone. Might be worth a shot to avoid the back-and-forth…”
Seems like it just added in some slang and a few leading questions. Naturally, I then had to ask it to do the same thing as Christopher Walken:
“Early Buzz, Wow! — Imagine, you start spreading the word, casual-like. Drop hints. “We’re planning something big, something exciting.” Get them curious. It’s like… you’re the director of a blockbuster, and everyone’s waiting for the premiere.
Personal Touch? It’s Gold. — Now, you reach out, personally. To your key players. Give them a call, an email, perhaps a dramatic pause, and then, “I need you at this meeting. It’s not the same without you.” They’ll feel it, the importance, the urgency.
Scheduling? Make it a Scene. — Use those tools, those… digital magicians. Doodle? When2meet? It’s like casting for the perfect scene. Everyone gets a say, and bam, you’ve got a time that works for the stars of your show.”
Enough of that. Back to work, wow!
Visualizing
What I was really looking for was a visualized workflow. I wanted to see if ChatGPT could go from a set of steps to a graphically represented, BPMN-friendly workflow.
In the premium version, I have a few plugins for this. Namely “Diagrams: Show Me” and “Diagrams” [note: couldn’t find a link to this one but its in the GPT plugin interface]. Both claim to enable ChatGPT to be able to craft workflows and basic visualizations. So, I asked it to craft a workflow based on the original prompt and its response. Here is what I got in return:

It is an interesting take, considering the request, but is way off from the intent. The colors are meaningless, the layout is all wrong. I thought the “Coordination” arrow on the left was particularly funny since it’s use of arrows for teams vs. processes seems to be haphazard. The crucial part is that this does not define what the steps are in each phase and how work moves through the process. It is a simple list of stages with the teams involved.
So I asked it to try again. I didn’t give it any other context except to simply give it another go. Here is what I got:

This one just doesn’t make any sense. As with most things ChatGPT, the more you ask it to do the same thing, the less sensical it is. If you are looking to tweak a workflow, you often will need to restart the prompts and adjust depending on what it has made so far.
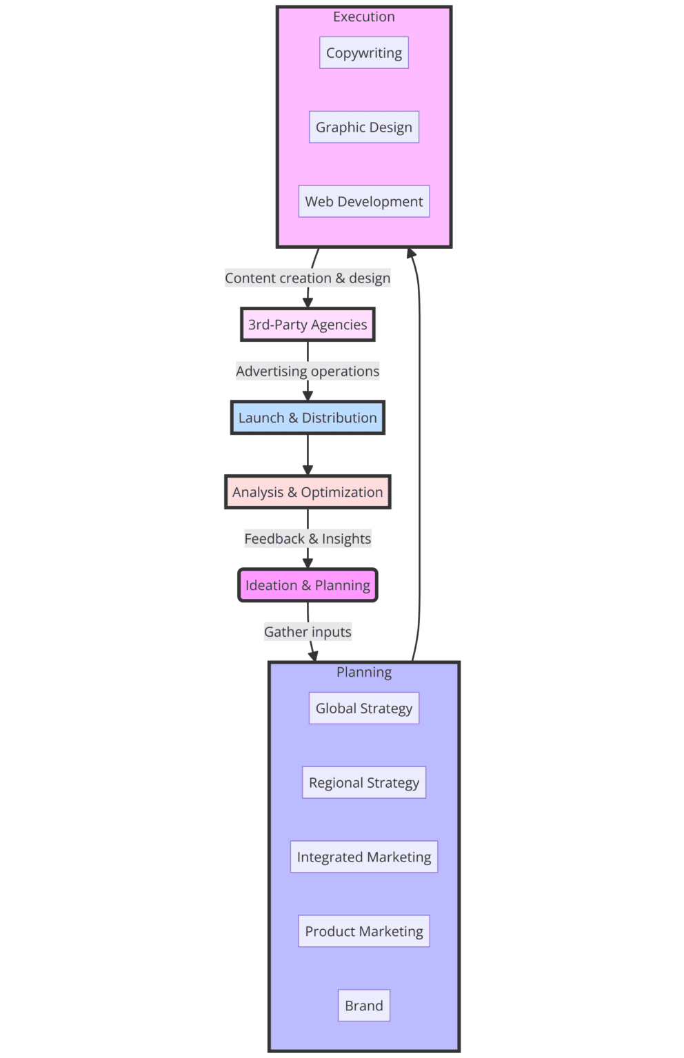
So, I got more specific and asked “Can you give me another workflow with each individual step and which team owns it clearly indicated?” Here is the result:

Much better and more useful, but it still needs work. The improvements are that it has clearly defined owners and hand-offs. I also like that it differentiates between executors, planners, and agencies. However, it is a single linear flow. What I wanted was parallel flows with a clear critical path for how work gets done.
I recognize this is asking a lot since this is intuitive work that is challenging even for a human. Pushing for more is part of testing, and with this we have found some clear limitations around how it visualizes. This is what I would expect from the current iteration of AI, but I believe it isn’t too far off from being able to produce a solid workflow.
In my next post, I will explore how we can get even more specific with ChatGPT and what prompts to use to get the workflow to a spot where it can be tested, if possible. There aren’t always easy answers to things like workflows. If anything, seeing erroneous ones helped me to get more specific in understanding my own needs. That alone is worth the time.
If you want to chat marketing orchestration, workflows, or hear first-hand how the AI exploration goes, feel free to drop me a line: tom@heinzmarketing.com



